首页 应用方案 快充方案

照明电源

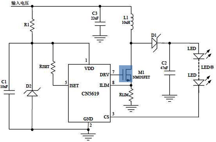
LED照明灯具有巨大节能作用,将会取代传统光源。由于LED是特性敏感的半导体器件,又具有负温度特性,因而在应用过程中需要对其进行稳定工作状态和保护,所以对开关元件的要求较高。LED驱动器应挑战更高的转换效率,尤其是在驱动大功率LED时更是如此,因为所有未作为光输出的功率都作为热量耗散,电源转换效率的过低,影响了LED节能效果的发挥。高压MOS在LED领域能够发挥到稳定、可靠以及高效的目的,满足工程师的设计需求。